
N1NKM's![]() HAM page 3 |
|---|
Build |
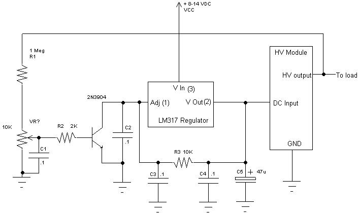
This page contains a schematic to build a nice REGULATOR for the DC-DC Converter on my OTHER SITE. Uses for these are, of course, virtually unlimited, they can be used in any portable aparatus requiring high DC voltage at relatively low current. (Nice for running tube-type radios on 12v supplies!)
The lamp modules I used here easily provide approximately 200 volts DC. (Output current depends on module used.) Note, however, that these units operate at several dozen Khz AC, with a tremendous amount of radio frequency harmonics. If they are to be incorporated into any type of radio receiver, they MUST be thoroughly sheilded within a seperate metal box, and the input/output lines carefully RF bypassed to the chassis of the shield box. The LM317 regulator should be heatsinked. If possible, heatsinking the transistor in the converter unit is also recommended.
Note that I have not used one of these modules in this capacity, YET... This is purely experimental! I tried two different lamp modules, one designed for higher power (about 7w for a 4-D cell "camping" lantern.) and the small 4-AA cell unit, outlined on my OTHER SITE. The larger unit drove more than 20 ma, and the voltage varied only about 1%. No load was about 200v, with full load it sagged to about 198. Not bad for such a simple circuit! Of course, the key is the LM317, which is an outstanding regulator! The maximum output depends upon the HV module. I was able to get about 250v max, but 200 is more stable. This is quite adequate for most small radio tubes! In some cases, this circuit may self-oscillate, causing the output voltage to vary up and down rapidly. It may be necessary to experiment with capacitor values, and values of R2.
Because of the high voltage, extreme care must be taken to prevent accidentally shorting the HV output to ANY low voltage circuitry. The other page describes keeping BOTH sides of the HV isolated. In order to use this circuit, the negative side of the HV *MUST* be tied to circuit ground. It MIGHT be possible to build a -200v supply, by using a PNP transistor, and tying the positive side of the HV to gnd and use the negative, but I HAVE NOT TRIED THIS!
* WARNING * because this unit will generate 200 volts or more, you must BE CAREFUL when working with it! The HV capacitor can store that charge for quite some time, and the risk of a painful electric shock is very real, especially when the unit is operating! It will, eventually, drain off via the 1M resistor, though.
![]() |
Please E-mail me with comments/suggestions.
*** DISCLAIMERS ***
*ALL* Information presented here is done so without warranty or guarantee of any kind. Author assumes no responsibility for the use or inability to use this information. Author also assumes no responsibility for the ability or inability to complete the modifications, above.
Obviously, altering these flourescent lamp units COMPLETELY VOIDS any and all manufacturer's warranties, and is done SOLELY AT THE MODIFIERS RISK. (No endorsement by the manufacturer was given, nor should be implied.)
This information is presented as educational information only. No guarantee is made as to its fitness for any purpose. All risk is assumed by the person who choses to use this information. While the author's experience indicates that this proceedure was effective, any attempt to use these circuits IS AT YOUR OWN RISK. Extreme care must always be excercised, and it is strongly recommended that this proceedure ONLY BE PERFORMED BY QUALIFIED PERSONS. Again, this is at the builder's SOLE RISK.